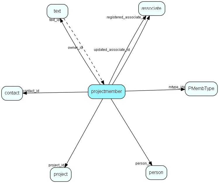
projectmember Table (12)
Project members. Link-table between person and project
Fields
| Name | Description | Type | Null |
|---|
| projectmember_id | Primary key | PK | |
| project_id | Parent project | FK project | ● |
| contact_id | Contact ID of person who is the project member (slight denormalization) | FK contact | ● |
| person_id | Person ID of person who is the project member | FK person | ● |
| rank | Rank in list | UShort | ● |
| mtype_idx | Member type link | FK PMembType | ● |
| text_id | Optional comment | FK text | ● |
| registered | Registered when | UtcDateTime | |
| registered_associate_id | Registered by whom | FK associate | |
| updated | Last updated when | UtcDateTime | |
| updated_associate_id | Last updated by whom | FK associate | |
| updatedCount | Number of updates made to this record | UShort | |

Indexes
| Fields | Types | Description |
|---|
| projectmember_id | PK | Clustered, Unique |
| contact_id | FK | Index |
| person_id | FK | Index |
| project_id, rank | FK, UShort | Index |
Relationships
| Table | Description |
|---|
| associate | Employees, resources and other users - except for External persons |
| contact | Companies and Organizations. |
| person | Persons |
| PMembType | PMembType list table. List text of titles (member types) for project members. |
| project | Projects |
| text | Long text fields from all over the system |
Replication Flags
- Area Management controlled table. Contents replicated to satellites and traveller databases.
- Replicate changes UP from satellites and travellers back to central.
- Copy to satellite and travel prototypes.
- Cache table during filtering.
Security Flags
- Sentry controls access to items in this table using user’s Role and data rights matrix on the table’s parent.