SuggestedAppointment Table (125)

Defines a suggested appointment for use in a Sale Guide or Project Guide

Fields

NameDescriptionTypeNull
SuggestedAppointment_idPrimary keyPK
nameItem name, visible in GuideString(239)
rankRank, controls rank of non-instantiated items in GuideUShort
tooltipTooltip / descriptionString(254)
deleted0 -> record is active 1 -> record is ‘deleted’ and should not be shown in listsUShort
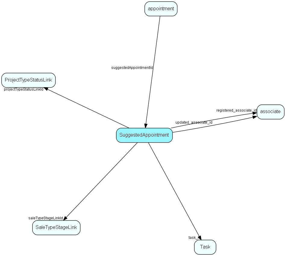
saleTypeStageLinkIdLink to saleTypeStageLink, the anchor for sale guide items. Either this OR projectAnchorId should be set, not both at the same time.FK SaleTypeStageLink
projectTypeStatusLinkIdLink to projectTypeStatusLink, the anchor for project guide items. Either this OR saleAnchorId should be set, not both at the same time.FK ProjectTypeStatusLink
task_idType of the suggested appointmentFK Task
daysFutureHow many days into the future the appointment should be scheduledUShort
durationDuration in minutes of suggested appointmentUShort
autoSuggestShould this appointment be auto-suggestedBool
textThe suggested text of the new appointmentString(2047)
registeredRegistered whenUtcDateTime
registered_associate_idRegistered by whomFK associate
updatedLast updated whenUtcDateTime
updated_associate_idLast updated by whomFK associate
updatedCountNumber of updates made to this recordUShort
isMilestoneIs this kind of appointment a milestone in a projectBool
assignToMemberShould generated appointment be assigned to a project member?Bool

SuggestedAppointment table relationship diagram

Indexes

FieldsTypesDescription
SuggestedAppointment_idPKClustered, Unique
nameString(239)Index
saleTypeStageLinkIdFKIndex
projectTypeStatusLinkIdFKIndex

Relationships

TableDescription
appointmentTasks, appointments, followups, phone calls; and documents (document_id != 0). An appointment always has a corresponding record in VisibleFor specifying who may see this.
associateEmployees, resources and other users - except for External persons
ProjectTypeStatusLinkMany-many link table between project type and status, similar to sale type-stage link; and an anchor point for guide items
SaleTypeStageLinkMany-many link table between sale type and stage; and an anchor point for guide items
TaskTask list table, activity types, like Phone, Meeting

Replication Flags

  • Replicate changes DOWN from central to satellites and travellers.
  • Replicate changes UP from satellites and travellers back to central.
  • Copy to satellite and travel prototypes.

Security Flags

  • No access control via user’s Role.