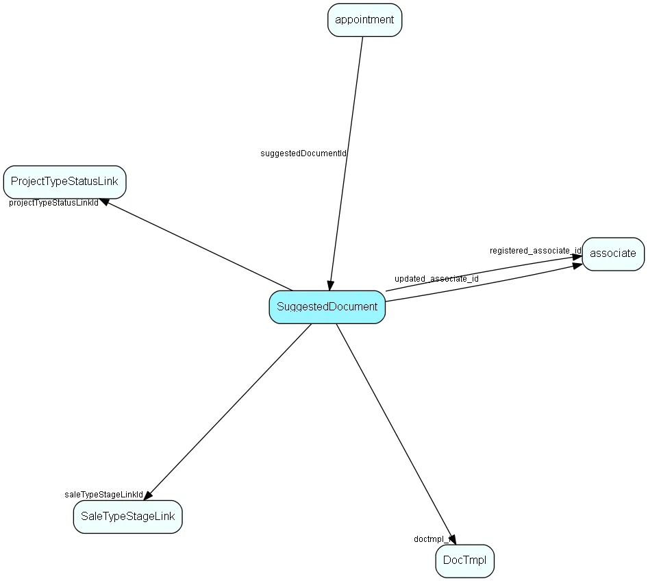
SuggestedDocument Table (126)
Unique owner of a set of licensed modules
Fields
| Name | Description | Type | Null |
|---|---|---|---|
| SuggestedDocument_id | Primary key | PK | |
| name | Item name, visible in Guide | String(239) | |
| rank | Rank, controls rank of non-instantiated items in Guide | UShort | ● |
| tooltip | Tooltip / description | String(254) | ● |
| deleted | 0 -> record is active 1 -> record is ‘deleted’ and should not be shown in lists | UShort | ● |
| saleTypeStageLinkId | Link to saleTypeStageLink, the anchor for sale guide items. Either this OR projectAnchorId should be set, not both at the same time. | FK SaleTypeStageLink | ● |
| projectTypeStatusLinkId | Link to projectTypeStatusLink, the anchor for project guide items. Either this OR saleAnchorId should be set, not both at the same time. | FK ProjectTypeStatusLink | ● |
| doctmpl_id | Type of the suggested document | FK DocTmpl | ● |
| header | Suggested ‘header’ | String(219) | ● |
| our_ref | Suggested ‘our reference’ | String(99) | ● |
| registered | Registered when | UtcDateTime | |
| registered_associate_id | Registered by whom | FK associate | |
| updated | Last updated when | UtcDateTime | |
| updated_associate_id | Last updated by whom | FK associate | |
| updatedCount | Number of updates made to this record | UShort |

Indexes
| Fields | Types | Description |
|---|---|---|
| SuggestedDocument_id | PK | Clustered, Unique |
| name | String(239) | Index |
| saleTypeStageLinkId | FK | Index |
| projectTypeStatusLinkId | FK | Index |
Relationships
| Table | Description |
|---|---|
| appointment | Tasks, appointments, followups, phone calls; and documents (document_id != 0). An appointment always has a corresponding record in VisibleFor specifying who may see this. |
| associate | Employees, resources and other users - except for External persons |
| DocTmpl | DocTmpl list table. Describes templates available for writing new documents. |
| ProjectTypeStatusLink | Many-many link table between project type and status, similar to sale type-stage link; and an anchor point for guide items |
| SaleTypeStageLink | Many-many link table between sale type and stage; and an anchor point for guide items |
Replication Flags
- Replicate changes DOWN from central to satellites and travellers.
- Replicate changes UP from satellites and travellers back to central.
- Copy to satellite and travel prototypes.
Security Flags
- No access control via user’s Role.