MailLink
SuperOffice Mail Link is a plug-in that links the Microsoft Outlook mail client with SuperOffice CRM and/or SuperOffice Service. This means that among other things, you can:
- Archive emails and attachments to SuperOffice CRM.
- Archive an email as a document or a task in SuperOffice CRM.
- Archive an email as a request in SuperOffice Service.
- Search for the sender of an email.
- Set functions for default archiving.
- Use SuperOffice templates or predefined email body templates when creating emails.
- Update the information about companies and contacts in SuperOffice CRM based on emails you receive.
Buttons on the mail client toolbar
These buttons appear on the Microsoft Outlook toolbar:
| Button | Function |
|---|---|
| Archiving emails to SuperOffice CRM | |
| Searching for the sender of an email | |
| Click the small arrow to the right of the SuperOffice button to open the SuperOffice CRM options dialog. |
Modes of operation
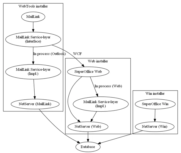
SuperOffice MailLink (part of SuperOffice WebTools) supports 2 main modes of operation:
- Against a Web installation
- Against a Windows installation
Components

The picture was different before 8.3:

Compatibility
One version of WebTools should now be compatible with all versions of SuperOffice: Online, Onsite Web, (future releases of) Onsite Windows.
MailLink (and WebTools) will only exist in one version: The latest version.
In older WebTools versions (before 8.3), MailLink shipped with its own copy of NetServer and ran its own database layer directly. In this case, if you have a SuperOffice Windows installation and download the latest WebTools from the SuperOffice Download Service, you may end up in a situation where your MailLink runs a newer version of NetServer and expects a different database schema than the one you have.
The Windows client installer will also install one extra file into the client folder: SuperOffice.MailLink.WinClient.dll. This file must be present for this new MailLink to enable “Windows mode” (which means it will not work with older versions of the Windows client). If this file is not found, only web support is available.
How to install only MailLink part of WebTools
MailLink is now a separate downloadable installer (the latest version) available on the Download Service so customers wishing to upgrade only MailLink can do so.